CMG
Menu
CMG spolek
Předsednictvo
Organizační struktura
Poradní sbor cytogenetiků, biochemiků, hematologů
Kontakt
Hlavní centra
Členové
Členské příspěvky
Zaměstnanci
Statut
Sponzoři
Výroční zprávy
Historie
Shrnutí - 10 let existence
Nadační fond
Předsednictvo
Organizační struktura
Kontakt
Zaměstnanci
Statut
Sponzoři
Rok 2015
Rok 2014
Rok 2013
Rok 2012
Rok 2011
Rok 2010
Rok 2009
Rok 2008
Rok 2007
Rok 2006
Rok 2005
Rok 2004
Rok 2003
Rok 2002
Rok 2001
Výroční zprávy
Benefiční akce
CMG Golf Cup
Projekty
Publikace
Starší publikace (2022)
Starší publikace (2019–2021)
Starší publikace (2016–2018)
Starší publikace (2012–2015)
Starší publikace (2006–2011)
Starší publikace (1995–2005)
Amyloidóza
Waldenstrom
RMG
Související projekty
MM
Prohlášení
Základní údaje
Statistika
Definice
Příznaky
Diagnostické testy
Stádia
Léčba
Specifický léčebný program (SLP)
Léčebné protokoly
Chemoterapie
Transplantace
Bisfosfonáty
Radioterapie
Léčba infekcí
Ortopedická léčba
Imunoterapie
Thalidomid
Bortezomib (VELCADE)
Lenalidomid-Revlimid
Další zdroje informací
Guidelines
Odkazy
FAQ
Studie/výzkum
Klinické studie
Výzkum - granty
Centrum základního výzkumu a oblasti MGUS a mnohočetného myelomu
Bank On A Cure
Pro nemocné
Klub pacientů mnohočetný myelom
Informační brožury
Slovníček pojmů
Hotline
Adresy spec. center
Odkazy
Pro sponzory
CMG spolek
CMG nadační fond
Poděkování sponzorům
Tiskové zprávy
Česká myelomová skupina - spolek
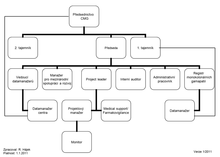
Organizační struktura
Organizační struktura CMG OS
30. 10. 2025
XX. Myeloma & VIII. Cell Therapy Workshop 2025
17. 10. 2025
Lepší šance na život pro pacienty s mnohočetným myelomem
11. 6. 2022
Seznam rehabilitačních pracovišť a fyzioterapeutů proškolených pro pacienty s MM
»
Archiv